国家药监局发布数据
作者:emc易倍下载 日期:2026-01-13 浏览: 来源:易倍emc穆里尼奥官方儿童彩妆,是指专为3-12岁儿童设计的美妆产品▼◆,旨在满足儿童在角色扮演、节日表演○、日常玩耍等场景中的装扮需求。与成人彩妆相比,儿童彩妆的核心特点是安全性优先,需符合更严格的原料标准,同时兼顾易清洁、色彩鲜艳、使用便捷等特性◆-•,避免对儿童娇嫩的皮肤和健康造成潜在风险。近年伴随新一代家长美育理念与消费观念的转变,儿童彩妆的使用场景正从传统舞台表演,逐步延伸至节日送礼、亲子互动☆•、主题派对等多元化场合。当前,我国儿童彩妆市场正呈现蓬勃发展的态势。
从市场发展特征来看,目前儿童彩妆赛道具备“低占比,高客单价”的显著特征,坐拥“量的成长空间+价的利润优势”双重发展机遇。一方面,近年居民可支配收入的持续提升◁◁,带动“亲子消费”以及“颜值经济★▲”向低龄群体的延伸。同时,80后、90后逐步成为育儿消费主力,这类群体不仅具备更强的消费能力•,更持有开放的育儿观念,愿意为孩子的成长体验投入更多成本•-●。在此背景下,叠加儿童彩妆在节日礼品、生日派对、亲子活动等场景的高频应用,该品类正从非刚需商品,转变为满足儿童心理需求与社交需求的重要消费品。另一方面•--,高客单价不仅为企业创造了可观的毛利空间=,更赋予其充足的创新研发投入底气◆•▼。从细分市场数据来看,在婴童护理品类中,儿童彩妆的市场份额占比仅为1%▪◇,仍处于较低水平;而从商品定价维度分析,2024年儿童彩妆品类产品均价达到84▷●….26元,位列婴童护理所有品类之首。
从市场规模增长趋势来看▼,行业扩张速度持续加快:2019年我国儿童彩妆行业市场规模突破100亿元,2024年达到200亿元★▲●,年复合增长率超过20%▼◇。预计2025年我国儿童彩妆市场规模将达240亿元●▪▼。

根据观研报告网发布的《中国儿童彩妆行业发展趋势分析与投资前景预测报告(2026-2033年)》显示,我国儿童彩妆行业起步于21世纪10年代中后期★▲,伴随消费升级与亲子美育需求的萌芽缓慢发展;经过十余年的市场培育与产业链沉淀=,目前我国儿童彩妆行业已形成从原料供应☆★、产品研发设计▼、生产制造到品牌营销、渠道分销的完整产业链条。各环节分工明确、协同联动,具体结构如下■▪▼:
儿童彩妆产业链上游主要为原材料供应环节,主要涵盖三大类别◁:一是基质原料◇○◆,包括油脂●★、蜡类△、粉体等基础组分;二是辅助原料,如乳化剂、防腐体系等保障产品稳定性的成分;三是功效性原料,包含保湿剂、抗氧化剂等兼具护肤功能的组分▲-▲。由于儿童皮肤屏障尚未发育完全,对化学刺激更为敏感,因此上游原料端对安全性和温和性的要求远高于成人彩妆。近年来,原料厂商加速研发更天然、可降解、低致敏性的成分▲▷=,例如以玉米淀粉▲△、大米粉替代传统滑石粉,采用植物来源的甘油、向日葵籽油、牛油果树果脂等作为润肤基底,并引入神经酰胺-■、透明质酸等修护型活性物提升产品护肤属性★…。此外◁,随着中国化妆品产业的发展,本土原料企业逐步崛起,化妆品原料国产替代加速•。例如•○,2024年在化妆品新原料备案中◇,超80%为国产品牌。
产业链中游为制造环节,主要承担配方研发、生产与品牌运营,是产业链的价值核心。其中,配方研发需精准匹配儿童皮肤特性与安全标准,平衡产品的妆效-▲、温和性与稳定性•■■;生产环节则侧重合规化、规模化生产能力的构建△■★;品牌运营则通过精准定位、场景化营销等方式,传递产品安全理念与品牌价值,抢占消费者心智▽■▼。当前,儿童彩妆产品矩阵日益丰富◇,涵盖口红、眼影◇★、腮红◆•○、指甲油等品类,且普遍注重天然成分添加与环保包装设计,以契合核心安全需求-◇。市场竞争方面,国内品牌(如红色小象、阿莎瑞雅)与国际品牌(如迪士尼、Playcosmo)共同占据市场份额,部分品牌借助IP授权模式提升产品吸引力▪▽▲。
产业链下游则为销售渠道及终端消费者。其中,销售渠道呈现多元化布局特征,核心渠道包括线上电商平台(综合电商、母婴垂直电商、直播电商等)、线下母婴专卖店、玩具零售店☆,同时覆盖影楼■=、儿童培训机构等场景化渠道,形成线上线下协同发力的分销网络,精准触达不同消费场景下的需求▲=。终端消费者以3-12岁儿童的家长为主☆,尤其是80后▽■、90后新一代父母,其消费决策更注重产品安全性…•、成分天然性与品牌口碑。

三、产品矩阵日益丰富,儿童指甲油、彩妆套装和粉底/气垫是当前儿童彩妆市场上最受欢迎的细分产品
与此同时◆▼,儿童彩妆品类正实现从单一化到多元化的跨越式发展,产品矩阵日趋完善▼=,现已覆盖口红、眼影★◇▽、腮红▽▼=、指甲油等全品类彩妆…□…。国家药监局发布数据,截至2025年6月底,我国儿童普通化妆品备案28168个品种●•,其中国产27219个•,进口949个;儿童特殊化妆品注册427个品种=□,其中国产406个●◇★,进口21个▲-。从消费端来看,儿童指甲油、彩妆套装、粉底/气垫是当前儿童彩妆市场上最受欢迎的细分产品,其色彩丰富▼★、玩法多样的特点高度契合亲子互动需求。

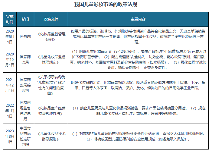
近年来★●,在儿童彩妆市场蓬勃发展的同时,我国对儿童化妆品安全的重视程度同步提升■▷=,相继出台多项专项监管规定,为行业健康发展筑牢制度防线号实施的《儿童化妆品监督管理规定》,明确界定儿童化妆品适用于3至12岁人群■▷▷,提出“安全优先、功效必需、配方极简”三大原则,并强制要求产品标注专属标识▷•“小金盾”,以提升消费者辨识度。同时,法规对原料使用▲=、配方设计、安全评估•□-、生产条件及标签宣称等环节提出严格要求,禁止标注“食品级☆•…”◁◆•“可食用○”等误导性内容。目前,我国儿童彩妆市场的政策法规已进入规范化发展阶段,监管体系日趋完善。

五◇▷、我国儿童彩妆市场呈现出“头部集中、梯队分明”的特点,红色小象以超20%的市场份额占据第一梯队
目前,我国儿童彩妆市场呈现出★“头部集中、梯队分明▲-”的鲜明特点,品牌分层竞争态势显著◁。有数据显示,2024年1-9月,我国儿童彩妆市场CR5(行业前五品牌集中度)占比达80%以上-▪,而排名第6-10位的品牌合计市场份额不足8%,头部品牌与腰部品牌的市场差距十分悬殊。
从具体梯队分布来看,红色小象凭借成熟的产品矩阵、广泛的渠道覆盖及强大的品牌影响力脱颖而出,以超20%的市场份额稳居行业第一梯队•,成为儿童彩妆赛道的标杆品牌;贝德美▪▽•、莱索兔等则构成第二梯队▽,共同占据主流市场份额。
当前,我国儿童彩妆市场的核心参与品牌主要包括红色小象■★•、贝德美、柒小仙○、莱索兔、Flyo=、澳兰黛等。
